Gremien
Überblick über die Gremien
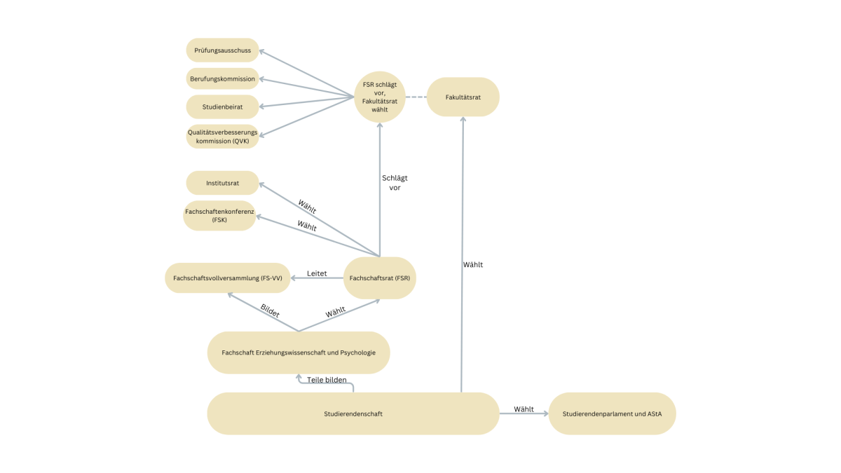
Im Kontext der Fachschaftsarbeit kann man sich in vielen Gremien der Universität engagieren. Der Fachschaftsrat (FSR) nimmt dabei eine Schlüsselrolle ein und hat für viele Gremien ein Vorschlags- oder direktes Wahlrecht. Um sich in einem Gremium zu engagieren, muss man nicht unbedingt in den FSR gewählt worden sein, in den Sitzungen des FSR wird über die Besetzung der Gremien diskutiert und auch öffentlich nach Interessierten gesucht.
Auf dieser Seite wird ein Überblick über die Gremien geboten, die auf Ebene der Fakultät für Bildungswissenschaften oder der dem FSR zugerechneten Institute arbeiten. Für einen Überblick über die Gremien auf Hochschulebene lohnt sich ein Blick auf die Seite der Universität und des AStA.
Ausführliche Gremienbeschreibungen
Fakultätsrat
Dem Fakultätsrat an der Fakultät für Bildungswissenschaften obliegt die Beschlussfassung über die Angelegenheiten der Fakultät. Er ist insoweit in allen Forschung und Lehre betreffenden Angelegenheiten und für die Beschlussfassung über die Fakultätsordnung und die sonstigen Ordnungen für die Fakultät zuständig. Darüber hinaus berät der Fakultätsrat über die Verwendung von Ressourcen der Fakultät und über grundsätzliche Fragen der Forschung und Lehre.
Stimmberechtigte Mitglieder des Fakultätsrates sind acht VertreterInnen der Gruppe der HochschullehrerInnen, je zwei VertreterInnen der Gruppe der akademischen MitarbeiterInnen und der weiteren MitarbeiterInnen, sowie drei VertreterInnen der Gruppe der Studierenden.
Wahlmodus: Listenwahl durch alle Studierenden der Fakultät
Zeitaufwand: Monatliche Sitzung, Vorbereitung, Nachbereitung
Anzahl studentischer Mitglieder: 3
Aktuelle studentische Mitglieder: siehe Website des Fakultätsrats
Studienbeirat
Der Studienbeirat der Fakultät für Bildungswissenschaften berät den Fakultätsrat sowie die Dekanin oder den Dekan in Angelegenheiten der Lehre und des Studiums, insbesondere in Angelegenheiten der Evaluation von Studium und Lehre, sowie hinsichtlich des Erlasses oder der Änderung von Prüfungsordnungen .
Der Studienbeirat besteht aus fünf Mitgliedern, die Lehraufgaben wahrnehmen und fünf Mitgliedern aus der Gruppe der Studierenden. Die Stimmen der beiden Hälften stehen im gleichen Verhältnis zueinander.
Wesentliche Änderungen in Studiengängen, Anpassungen von Prüfungsordnungen und die Neueinrichtung von Studiengängen werden vom Studienbeirat diskutiert, bevor der Fakultätsrat sich mit Ihnen befassen kann.
Wahlmodus: FSRs schlagen vor, Fakultätsrat wählt
Zeitaufwand: Sitzungen nach Bedarf, Vorbereitung, Nachbereitung
Anzahl studentischer Mitglieder: 5 + VertreterInnen
Aktuelle studentische Mitglieder: siehe Website des Studienbeirats
Institutsrat
Dem Institutsrat an den Instituten Psychologie, Erziehungswissenschaft und Bildung/ Weiterbildung obliegt die Beschlussfassung über die Angelegenheiten des jeweiligen Instituts. Er ist insoweit in allen Forschung und Lehre betreffenden Angelegenheiten und für die Beschlussfassung über die Institutsordnung und die sonstigen Ordnungen für das Institut zuständig. Darüber hinaus berät der Institutsrat über die Verwendung von Ressourcen des Instituts und über Fragen der Forschung und Lehre in den ihm zugeordneten Studiengängen. Beispiele für die Themen sind etwa Neueinstellungen, Finanzen und die Abschlussfeier.
Stimmberechtigte Mitglieder des Institutsrates sind fünf Vertreterinnen oder Vertreter der Gruppe der Hochschullehrerinnen und Hochschullehrer, eine Vertreterin oder Vertreter der Gruppe der weiteren Mitarbeiterinnen und Mitarbeiter, sowie eine studentische Vertreterin oder Vertreter pro vom Institut betreuten Studiengang, die sich ein Stimmrecht teilen.
Je Institut gibt es einen eigenen Institutsrat: Institutsrat Psychologie, Institutsrat Berufs-/ Weiterbildung, Institutsrat Erziehungswissenschaft
Wahlmodus: FSR wählt Mitglieder
Zeitaufwand: meist monatliche Sitzung, Vorbereitung, Nachbereitung
Anzahl studentischer Mitglieder: Mitgliederzahl je nach Studiengangsanzahl am Institut, gemeinsam ein Stimmrecht
Aktuelle studentische Mitglieder: siehe Seiten der IRs oben
Prüfungsausschuss
Der Prüfungsausschuss eines Studiengangs kontrolliert die Einhaltung der jeweiligen Prüfungsordnung. Dazu zählen auch die Anerkennung von Studienleistungen, Fristverlängerungen von Arbeiten, Entscheidung über Widersprüche etc. Außerdem beobachtet er die Entwicklung von Prüfungen und Studienzeiten und gibt Anregungen zu Reformen von Studien- und Prüfungsordnungen.
Es gibt einen Prüfungsausschuss pro Studiengang, der sich aus fünf Personen aus der Gruppe der Hochschullehrenden und zwei studentischen VertreterInnen zusammensetzt.
Wahlmodus: FSR schlägt vor, Fakultätsrat wählt
Zeitaufwand: meist ein Mal pro Semester, Vorbereitung, Nachbereitung
Anzahl studentischer Mitglieder: 2 pro Prüfungsausschuss
Aktuelle studentische Mitglieder: siehe Website der Prüfungsausschüsse
Qualitätsverbesserungskommission (QVK)
Die QVK entscheidet über die Vergabe der Mittel zur Verbesserung der Qualität von Studium und Lehre. Es kann sich z.B. um Mittel für Lehraufträge, Lehrkräfte für besondere Aufgaben und Sachmittel handeln. Die Fakultät stellt hierfür regelmäßig einen jährlich von der fakultätsinternen Studienbeitrags- bzw. Qualitätsverbesserungskommission (QVK) festzulegenden Betrag zur Verbesserung der Qualität in Studium und Lehre für Anträge in bestimmten Themen- und Entwicklungsfeldern zur Verfügung.
Wahlmodus: FSRs schlagen vor, Fakultätsrat wählt
Zeitaufwand: meist ein Mal pro Semester, Vorbereitung, Nachbereitung
Anzahl studentischer Mitglieder: 7 plus VertreterInnen
Aktuelle studentische Mitglieder: siehe Website der QVK
Fachschaftenkonferenz
Bei der Fachschaftenkonferenz sind VertreterInnen aus allen Fachschaften der Universität anwesend. Es werden Dinge aus dem Alltag der Fachschaften im Speziellen und zur Hochschulpolitik im Allgemeinen thematisiert. Die FSK dient als Plattform, um Aktionen zu planen, abzusprechen und durchzuführen. Durch die FSK wird den Fachschaften die Möglichkeit gegeben, sich zu vernetzen und sich gegenseitig zu helfen. Zudem erhält man hier einen Einblick in die Arbeit anderer Fachschaften, des AStA und der Universität. Das Fachschaftenreferat des AStA kümmert sich um die Organisation und hat dabei den Vorsitz.
Die FSK verfügt über einen Sondertopf, dessen Gelder für Aktionen von Fachschaften zur Verfügung stehen, die Teile ihrer Ausgaben nicht aus eigenen Mitteln finanzieren können. Um diese Gelder nutzen zu können, muss ein Finanzantrag an die FSK gestellt werden.
Wahlmodus: FSR wählt aus FSR-Mitgliedern
Zeitaufwand: monatliche Sitzungen, Nachbereitung
Anzahl studentischer Mitglieder: 4
Aktuelle studentische Mitglieder für unsere Fachschaft: siehe Mitglieder des FSR
Berufungskommission
Aufgabe einer Berufungskommission ist es, einen geeigneten Bewerber für eine Professur zu finden, der Forschung und Lehre des jeweiligen Instituts sinnvoll ergänzen und voranbringen kann. Dazu sichtet sie die eingehenden Unterlagen.
Eine Berufungskommission setzt sich aus Vertreterinnen und Vertretern der einzelnen Statusgruppen zusammen, also aus den Hochschullehrenden, VertreterInnen des wissenschaftlichen Mittelbaus und aus Studierenden.
Wahlmodus: FSR schlägt vor, Fakultätsrat wählt
Zeitaufwand: unterschiedlich
Anzahl studentischer Mitglieder: mindestens 1 oder 2, je nach Größe der Kommission
Aktuelle studentische Mitglieder: -
Weitere Informationen stehen im Berufungsleitfaden der UDE (intern).
